• 首页
  • 关于中创投
    • 关于中创投
    • 专家团队
    • 商务活动
    • 部分历史项目
  • 政府资助
    • 市级项目
    • 各区级项目
    • 部委级项目
    • 省厅级项目
    • 荣誉类项目
  • 政策分析
    • 政策解读与策略
    • 项目政策
  • 风险投资
    • 可研报告
    • 项目与商业规划
    • 风险投资
  • 科技服务
  • 新闻资讯
    • 市级科技资讯
    • 区级科技资讯
    • 部委科技资讯
    • 省厅科技资讯
  • 联系我们
    • 业务咨询
    • 招聘信息
    • 企业文化
    • 加盟合作
  1. 首页
  2. 新闻资讯
  3. 省厅科技资讯
市级科技资讯区级科技资讯部委科技资讯省厅科技资讯

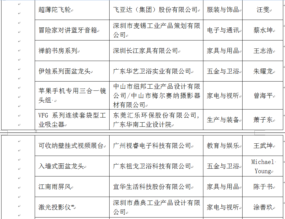
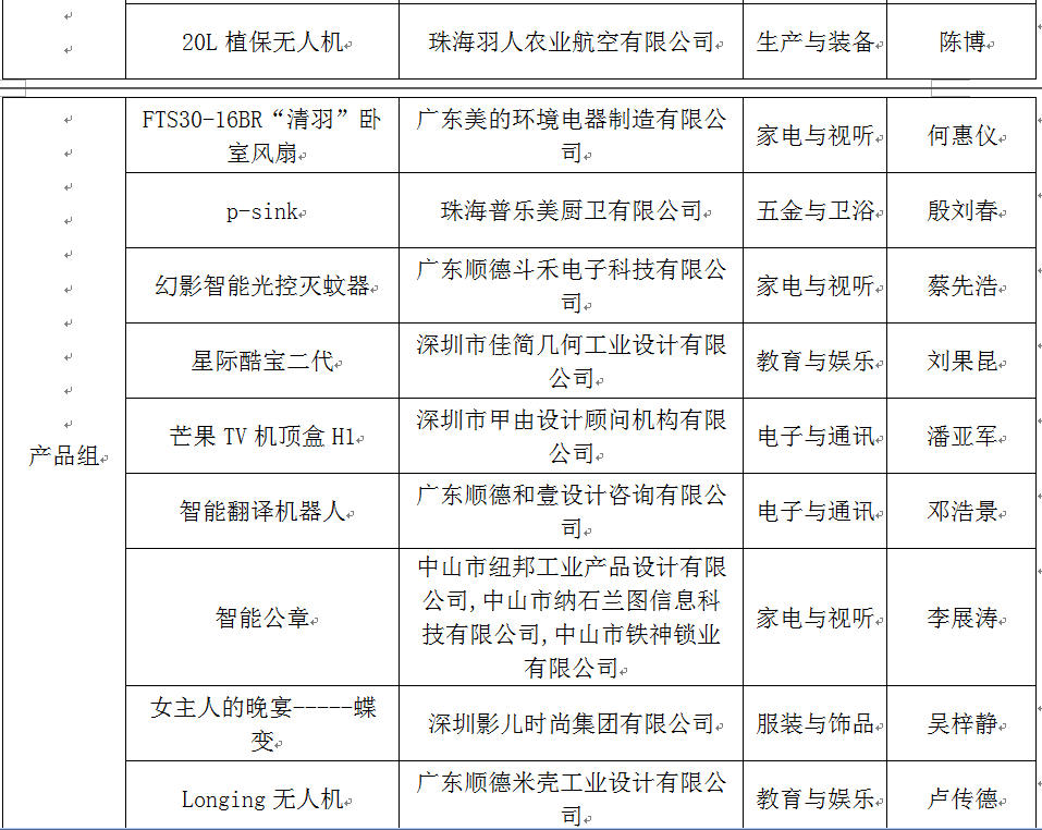
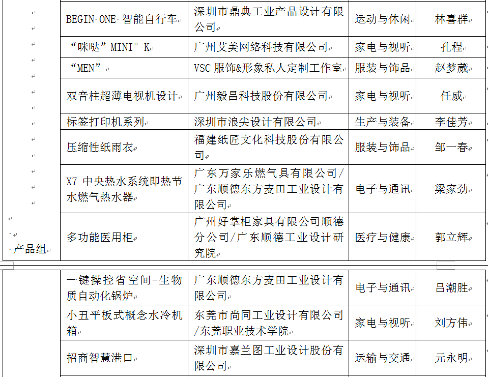
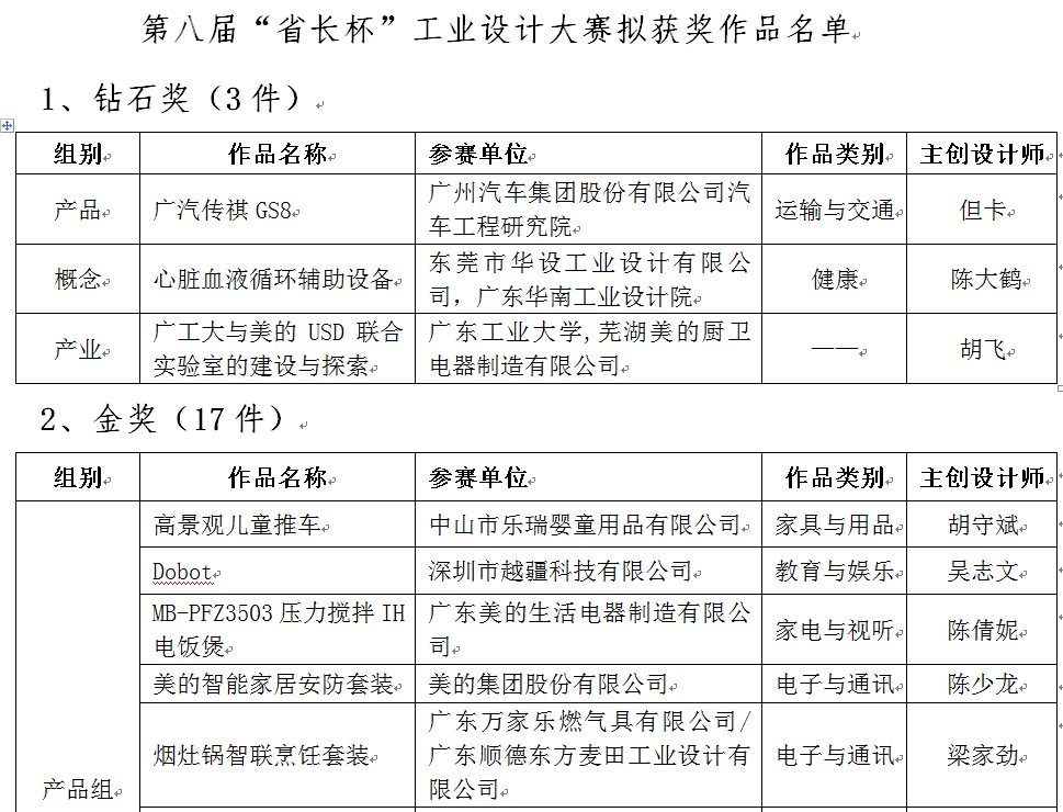
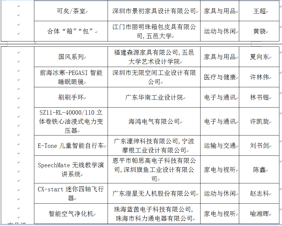
第八届“省长杯”工业设计大赛总评结果的公示 编码:1117112316


公司热线:13316981193,传真:0755-36677356     联系人:庄经理,  Email:986355620@qq.com,    联系QQ:3232745279,2161388246,986355620

福田:深圳市福田区深南大道2008号凤凰大厦1栋19楼A室;

广州:广州市海珠区新滘西路295号29楼04室;

宝安:深圳市宝安西乡金海路10号华盛辉商厦4楼418室;

南山:深圳市南山区东滨路京光海景花园B栋2-316

版权所有 © 2019 深圳市中创投管理咨询有限公司 All rights reserved.     粤ICP备15064433号-1  

  • 1号客服
    黄先生
  • 2号客服
    刘小姐
  • 3号客服
    冯先生
0755-32880593